Stock Portfolio Management System

· Full Stack · Web Development · Bootstrap · HTML · CSS · Django · Python · Javascript · Data Visualisation · AWS ·

This finance web application was created as the final year group project as part of my Masters Degree at UNSW. Our team was highest in the year with 97%. The website was built using a Django framework and is hosted using Elastic Beanstalk on AWS. My role was primarily infrastructure and backend but occasionally assisted with frontend. ML stock predictions have been decommissioned on the live site.

Project can be found here.

Tech Stack


Architecture


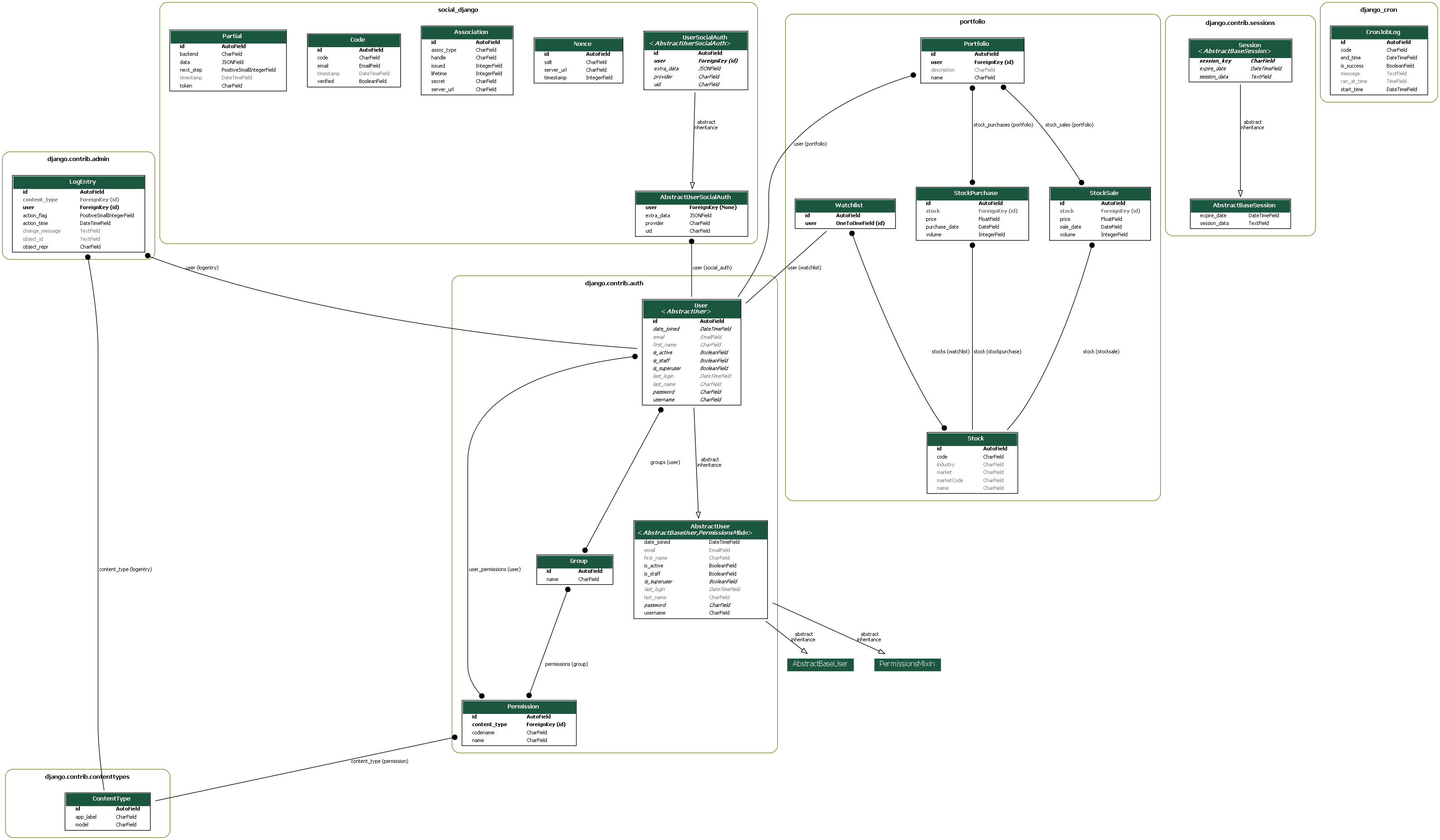
UML

This browser does not support PDFs. Please download the PDF to view it: Download PDF.